公众号 网创学长 微信 1589095222
广告位

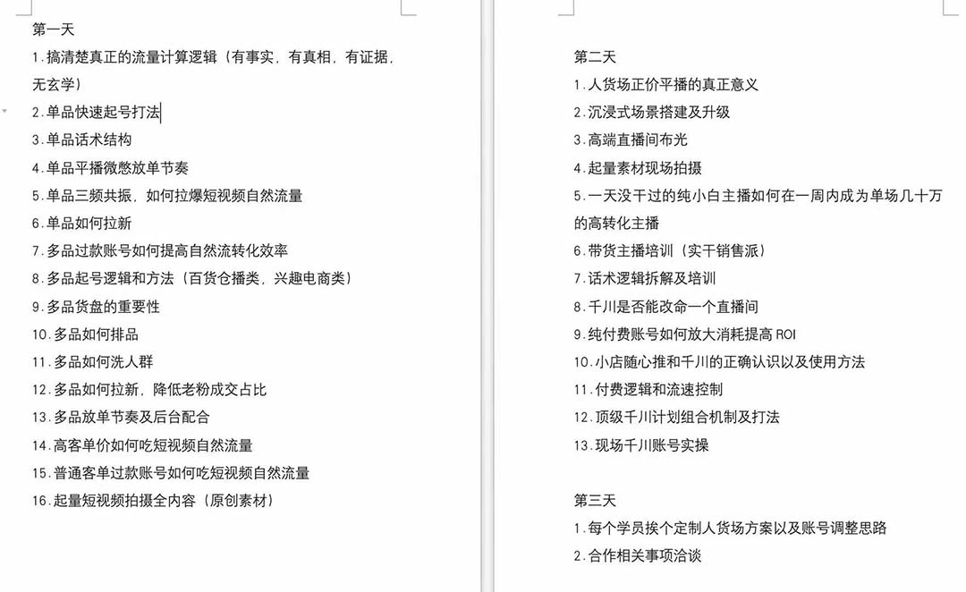
(12105期)短视频运营-6月底线下课:单品起号,主播培训,千川打法等/录音+文字+课件

网创学长2024-08-12 09:57:006中创资源

(12105期)短视频运营-6月底线下课:单品起号,主播培训,千川打法等/录音+文字+课件

(12105期)短视频运营-6月底线下课:单品起号,主播培训,千川打法等/录音+文字+课件(2)
安全无毒

🔒 资源已被锁定

此内容为VIP会员专属资源,升级会员即可解锁下载

🚀 立即升级会员

会员特权:免费下载全站资源,长年学习,回报远大于付出

资源特色:网创人必备站点,学思路涨经验,了解信息差

更新保障:每天持续更新,收集最新优质资源

转载声明:本站发布文章及版权归原作者所有,转载本站文章请注明文章来源!

本文链接:https://www.lierenshequ.com/post/85742.html

网友评论

热门文章
随机文章
热门标签
侧栏广告位